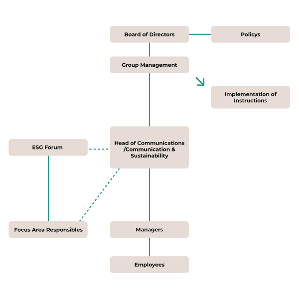
The overall strategic direction of Resurs’s sustainability efforts is determined by Group Management. Resurs’s CEO is ultimately responsible for sustainability topics.
Nordic Sustainability Manager is responsible for developing Resurs’ strategic, business-driven sustainability work and ensuring that the sustainability perspective is integrated and permeates all business areas and processes.
Resurs’ sustainability committee serves as a link between the operative and approved measures and isresponsible for initiating, driving and following up operational sustainability efforts, with the objective of ensuring compliance with the Group’s long-term commitments. The committee reports directly to the Nordic Sustainability Manager.
