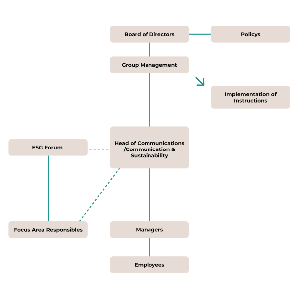
Resurs’ sustainability work is integrated into the company’s governance structure and is followed up at both strategic and operational levels.
The Board of Directors holds overall responsibility for the company’s strategic direction, including sustainability. The CEO has the ultimate responsibility for sustainability within the Group and ensures that sustainability-related matters are integrated into the business operations.
The Head of Communications – Communication & Sustainability is responsible for the social and environmental aspects of sustainability, while the Group Finance Director is responsible for the financial aspects, including sustainability-related financial information. The CFO ensures that sustainability reporting is prepared in accordance with applicable legislation and reporting standards.
An ESG Forum, consisting of representatives from key business areas, functions as a link between strategic direction and the operational implementation of sustainability activities.
Sustainability-related matters are reported regularly to Group Management, and the CEO reports annually to the Board of Directors on the status and development of ESG activities. Relevant committees, such as the Audit Committee and the Risk Committee, are regularly informed about sustainability-related matters.
To ensure systematic follow-up of sustainability targets, Resurs has established an annual governance and reporting cycle for ESG activities.
